【2025年12月05日訊】(記者劉毅報導)12月3日,浙江日發精密機械股份有限公司(日發精密)表示,以1歐元的價格出售旗下子公司,同時以1.55億元(人民幣,下同)的價格出售中國境內的部分不動產。
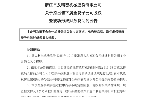
日發精密在3日發布的《關於擬出售下屬全資子公司股權暨被動形成財務資助的公告》中表示:「公司全資子公司日發精密(香港)有限公司擬將其全資子公司Machining Centers Manufacturing S.p.A(以下簡稱『意大利MCM公司』)之100%股權以1歐元價格轉讓給Special Situations S.r.l.公司,……,本次股權轉讓交易完成後,公司將不再持有意大利MCM公司股權。」
公告顯示:日發精密於2014年8月以1,264萬歐元收購意大利MCM公司80%股權,但「從2021年起持續多年虧損,且虧損金額逐漸擴大」,而「2024 年虧損進一步加劇,該公司產品的盈利能力不斷減弱,利潤空間被不斷壓縮,整體經營狀況不斷惡化,面臨著較大的經營壓力和風險」。
據《每日經濟新聞》12月4日透露,自2021年起,意大利MCM一直處於虧損狀態,2025年1月~8月,意大利MCM淨利潤虧損達1.29億元,且截至8月31日,其淨資產為-1.43億元,已資不抵債。交易完成後,日發精密前期911.68萬歐元的日常經營性借款存在無法收回的風險。
同日,日發精密在《關於擬出售部分資產暨關聯交易的公告》中表示:「公司及全資子公司浙江日發尼譜頓機床有限公司、浙江日發格芮德精密機床有限公司擬將位於浙江省新昌縣龜山路4號的工業用地土地使用權及房屋建築物(包含附屬設施及設備資產等)以合計人民幣154,935,744.00元的價格出售給浙江日發紡機技術有限公司。」
公告在解釋出售資產原因時稱為了:「優化資產結構,增強資產流動性。」
公開資料顯示,浙江日發精密機械股份有限公司成立於2000年12月28日,是日發控股集團旗下的上市公司,公司專注於數控機床、高端紡織機械及航空裝備製造,有浙江、山東、安徽三大生產基地。
據日發精密10月30日發布的《2025年第三季度報告》顯示,前三季度,公司實現營業總收入8.74億元,同比下降39.94%;歸母淨利潤虧損2.67億元,上年同期虧損6,617.74萬元;扣非淨利潤虧損4.93億元,上年同期虧損7,734.57萬元。
前三季度,日發精密營業額、利潤同比大幅下滑。(公告截圖)
責任編輯:孫芸#



